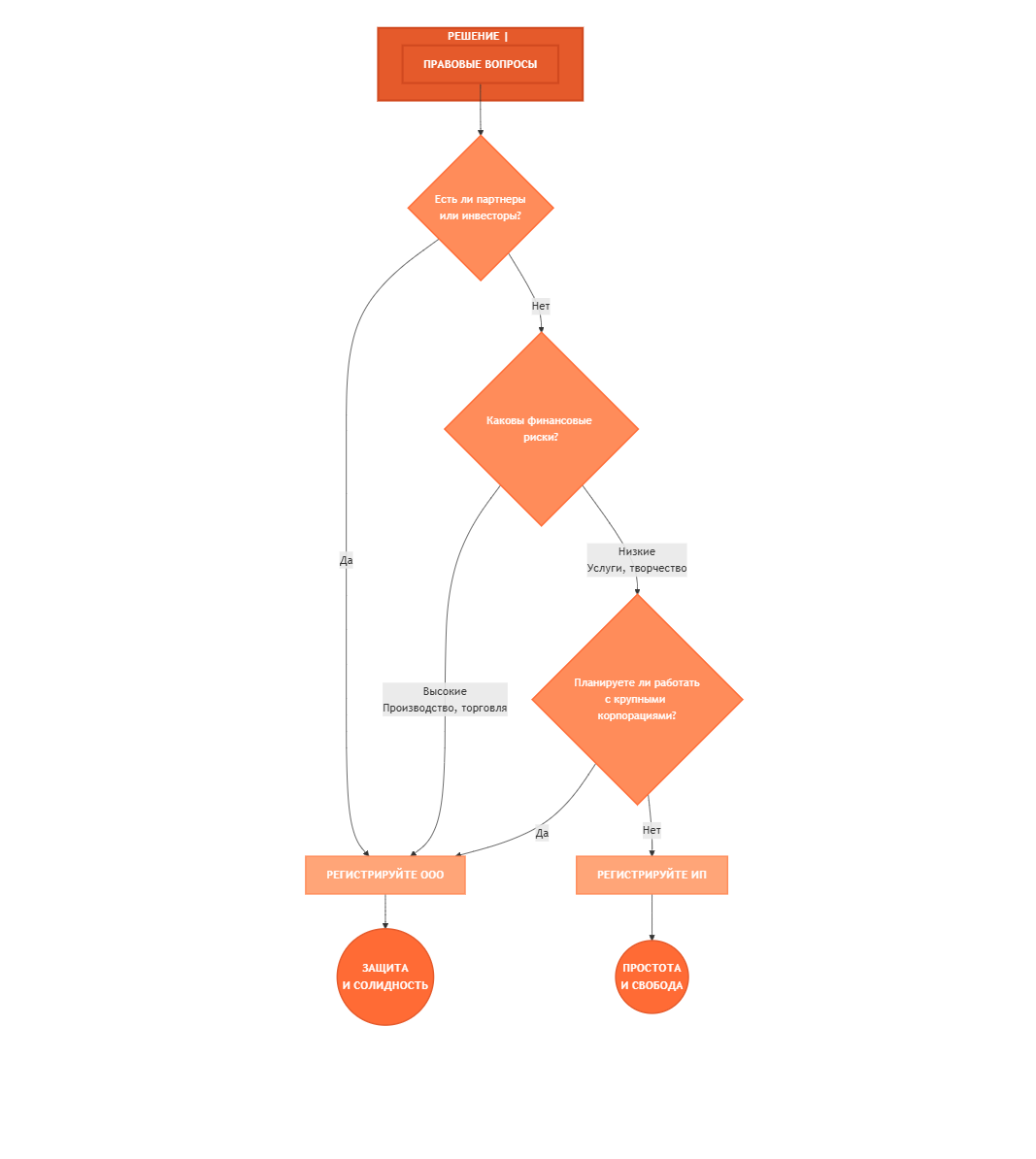
Почему это так важно? Потому что организационно-правовая форма (ОПФ) — это не просто строчка в документах. Это ваш уровень ответственности, налоговая нагрузка, возможности для привлечения инвестиций и даже имидж в глазах партнеров.
Ключевые игроки на старте: ИП vs ООО
Это два самых популярных варианта для малого и среднего бизнеса в России. Выбор между ними — это выбор между простотой и защищенностью.
Индивидуальный Предприниматель (ИП): Свобода и Простота
Плюсы:
Минусы:
Общество с Ограниченной Ответственностью (ООО): Фундамент и Защита
Плюсы:
Минусы:
Ключевые игроки на старте: ИП vs ООО
Это два самых популярных варианта для малого и среднего бизнеса в России. Выбор между ними — это выбор между простотой и защищенностью.
Индивидуальный Предприниматель (ИП): Свобода и Простота
Плюсы:
- Легко и быстро зарегистрировать: Минимум документов, низкая госпошлина.
- Проще налоги и отчетность: Можно выбрать удобный спецрежим (УСН, Патент), что сэкономит время и деньги.
- Все деньги — ваши: Выводите прибыль на личную карту в любой момент без дополнительных налогов.
Минусы:
- Ответственность всем имуществом: Если бизнес не полетел, и возникли долги, кредиторы могут претендовать на вашу квартиру, машину и сбережения (за некоторыми исключениями).
- Ограничения по видам деятельности: Нельзя, например, торговать крепким алкоголем или открывать банк.
- Не самый солидный имидж: Крупные корпорации иногда с недоверием относятся к ИП как к контрагенту.
Общество с Ограниченной Ответственностью (ООО): Фундамент и Защита
Плюсы:
- Ограниченная ответственность: Рискуете только уставным капиталом (минимум 10 000 руб.). Ваше личное имущество (квартира, машина) в безопасности.
- Солидность и доверие: Серьезные партнеры и госзаказчики чаще работают с ООО.
- Возможность привлечь инвесторов/партнеров: Можно легко распределить доли в бизнесе и войти в состав участников.
- Шире выбор видов деятельности.
Минусы:
- Сложнее в регистрации и ведении: Требуется устав, протокол решения, выше госпошлина.
- Строгая отчетность: Обязательно ведение бухгалтерского учета (или услуги аутсорсера).
- Сложный вывод прибыли: Чтобы получить дивиденды, нужно соблюсти процедуру и заплатить НДФЛ.
